鲁班奖最新评选办法公布!评选周期改为3年!
时间: 2025-06-24 92次浏览


6月18日,中国建筑业协会发布关于印发《中国建筑业协会中国建设工程鲁班奖(国家优质工程)评选办法(2025年修订)》的通知,根据民政部、中央社会工作部有关评比表彰工作部署,对《中国建设工程鲁班奖(国家优质工程)评选办法(2021年修订)》(建协〔2021〕35号)部分条文进行了修订。


主要修订条文对比


序号

修订

内容

2025年评选办法条款

2021年评选办法条款

1

第一章

总则

第五条 鲁班奖的评选表彰周期为3年,获奖工程数额控制在300项以内获奖单位为获奖工程的主要承建单位、参建单位,获奖个人为主要承建单位的项目经理。

第五条 鲁班奖每两年评选一次,获奖工程数额原则上控制在240项左右。获奖单位为获奖工程的主要承建单位、参建单位。

2

第一章

总则

第六条 鲁班奖由我国建筑业企业自愿申报,经各省、自治区、直辖市建筑业协会、有关全国性行业建设协会和国务院国资委管理的有关企业择优推荐后参加评选。

第六条 鲁班奖由建筑业企业自愿申报,经省、自治区、直辖市建筑业协会、有关全国性行业建设协会或国务院国资委管理的有关企业择优推荐后参加评选。

3

第二章

评选工程范围

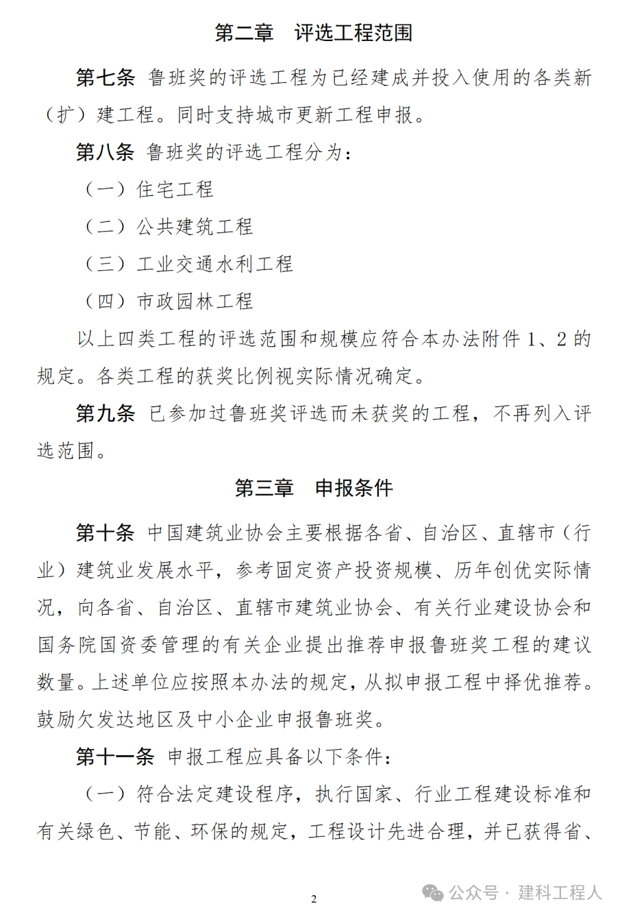
第七条 鲁班奖的评选工程为已经建成并投入使用的各类新(扩)建工程。同时支持城市更新工程申报。

第七条 鲁班奖的评选工程为我国境内已经建成并投入使用的各类新(扩)建工程。

4

第三章

申报条件

第十条 中国建筑业协会主要根据各省、自治区、直辖市(行业)建筑业发展水平,参考固定资产投资规模、历年创优实际情况,向各省、自治区、直辖市建筑业协会、有关行业建设协会和国务院国资委管理的有关企业提出推荐申报鲁班奖工程的建议数量。上述单位应按照本办法的规定,从拟申报工程中择优推荐。鼓励欠发达地区及中小企业申报鲁班奖。

第十条 中国建筑业协会主要根据各省、自治区、直辖市(行业)近三年建筑业平均产值,参考固定资产投资规模、建筑业发展水平、历年创优实际情况和当年调研摸底情况,按照淘汰率不超过10%的原则,按年度提出各省、自治区、直辖市、有关行业和国务院国资委管理的有关企业当年申报鲁班奖工程的建议数量。鼓励欠发达地区及中小企业申报鲁班奖。

5

第三章

申报条件

第十一条 申报工程应具备以下条件:

(一)符合法定建设程序,执行国家、行业工程建设标准和有关绿色、节能、环保的规定,工程设计先进合理,并已获得省、自治区、直辖市或本行业(国务院国资委管理的有关企业)工程质量最高奖或最高等级评价

第十一条 申报工程应具备以下条件:

(一)符合法定建设程序,执行国家、行业工程建设标准和有关绿色、节能、环保的规定,工程设计先进合理,并已获得省、自治区、直辖市或本行业工程质量最高奖。

6

第三章

申报条件

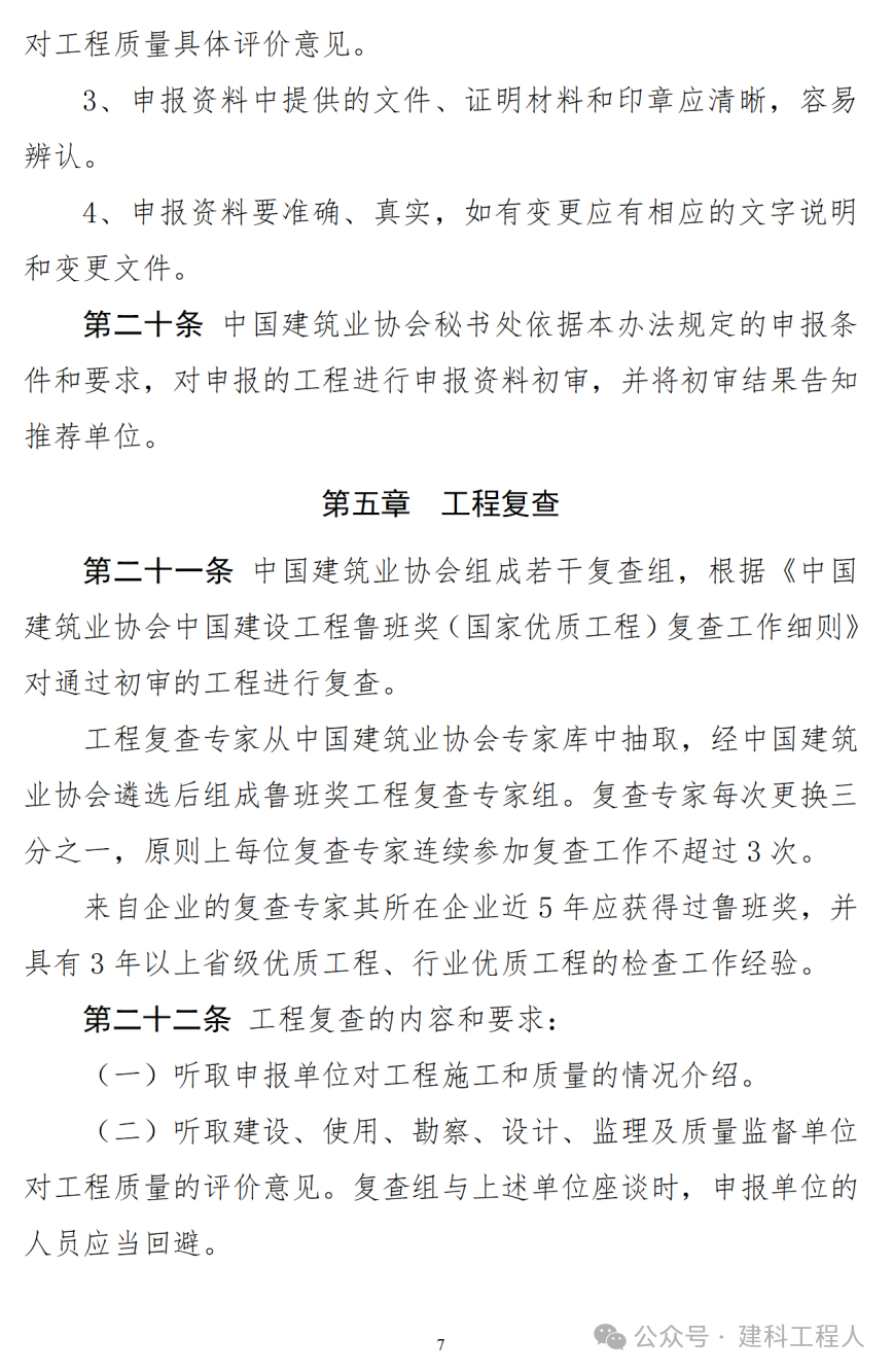
第十二条 对于已开展优质结构工程评选或评价的省、自治区、直辖市或行业,申报工程须获得相应的结构质量最高奖或最高等级评价;尚未开展的省、自治区、直辖市或行业,对纳入创鲁班奖计划的工程,其地基基础、主体结构施工应有过程质量检查记录和评价结论。过程质量检查由推荐单位组织3至5名相关专业的专家进行,且不应少于2次。

第十二条 对于已开展优质结构工程评选的省、自治区、直辖市或行业,申报工程须获得相应的结构质量最高奖;尚未开展优质结构工程评选的省、自治区、直辖市或行业,对纳入创鲁班奖计划的工程,其地基基础、主体结构施工应有过程质量检查记录和评价结论。过程质量检查由推荐单位组织3至5名相关专业的专家进行,且不应少于二次。

7

第三章

申报条件

第十六条 申报工程的主要参建单位,是指与承建单位签订分包合同的独立法人单位,分包合同价应占其对应承建单位承包合同价的10%以上,智能化等新技术专业参建单位的分包合同占比可降低至5%

第十六条 申报工程的主要参建单位,是指与承建单位签订分包合同的独立法人单位,分包合同价应占其对应承建单位承包合同价的10%以上,智能化等新技术专业参建单位的分包合同占比可适当降低。

8

第三章

申报条件

第十七条 两家以上建筑业企业联合承包一项工程,并签订联合承包合同的,可以联合申报鲁班奖。对于分标段发包的大型工程,两家以上建筑业企业分别与建设单位签订不同标段的施工承包合同,原则上每家建筑业企业的承包合同价均占合同总价的20%以上,且不少于2亿元的,可作为承建单位共同申报。对于投资20亿元以上的超大型建设工程,可由建设单位牵头组织,符合下列条件的两家以上建筑业企业共同申报:工程合同总价为20~50亿元的,每家承建单位承包合同价应占比10%以上;工程合同总价为50~100亿元的,每家承建单位承包合同价应占比7.5%以上;工程合同总价为100亿元以上的,每家承建单位承包合同价应占比5%以上;共同申报的承建单位总数原则上不超过10个。

与建设单位签订分标段施工承包合同的建筑业企业,其承包合同价不满足上述要求,但超过1亿元的,可申报参建单位。

同一申报工程中,承建单位不得兼报参建单位。

第十七条 两家以上建筑业企业联合承包一项工程,并签订联合承包合同的,可以联合申报鲁班奖。对于分标段发包的大型建设工程,两家以上建筑业企业分别与建设单位签订不同标段的施工承包合同,原则上每家建筑业企业的承包合同价均占合同总价的20%以上,且不少于2亿元的,可作为承建单位共同申报。与建设单位签订分标段施工承包合同的建筑业企业,其承包合同价不满足上述要求,但超过1亿元的,可申报参建单位。对于投资20亿元以上的超大型建设工程,可由建设单位牵头组织,符合上述条件的两家以上建筑业企业共同申报。

9

第六章

工程评审

第二十五条 评审委员会通过听取复查组汇报、观看工程影像资料、审查申报资料、质询评议,以记名投票方式评出入选鲁班奖工程。

第二十五条 评审委员会通过听取复查组汇报、观看工程影像资料、审查申报资料、质询评议,最终以投票方式评出入选鲁班奖工程。

10

第七章

审定和公示

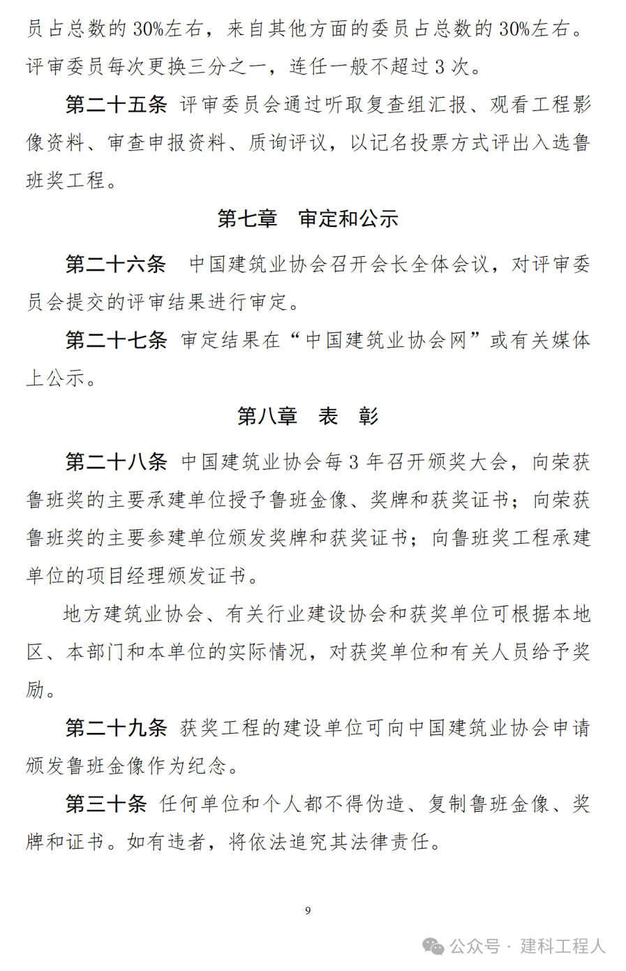
第二十六条 中国建筑业协会召开会长全体会议,对评审委员会提交的评审结果进行审定。

第二十七条 审定结果在“中国建筑业协会网”或有关媒体上公示。

第二十六条 评审结果经中国建筑业协会会长会议审定后,在“中国建筑业协会网”或有关媒体上公示。

11

第八章

表彰

第二十八条 中国建筑业协会每3年召开颁奖大会向荣获鲁班奖的主要承建单位授予鲁班金像、奖牌和获奖证书;向荣获鲁班奖的主要参建单位颁发奖牌和获奖证书;向鲁班奖工程承建单位的项目经理颁发证书。

第二十七条 中国建筑业协会每两年召开颁奖大会,向荣获鲁班奖的主要承建单位授予鲁班金像和获奖证书;向荣获鲁班奖的主要参建单位颁发奖牌和获奖证书;向鲁班奖工程承建单位的项目经理颁发证书。

12

附则

第四十四条 对于少量中央确立的重点工程、涉密工程,中国政府对外援助等有重大影响力的境外工程,可由建设单位特别推荐,中国建筑业协会组织专家组现场复查,确认达到鲁班奖质量要求的,经中国建筑业协会会长办公会议讨论通过后,授予鲁班奖。

第四十三条 中国企业在境外承建的工程的评选工作原则上参照本办法执行,具体实施办法另行规定。

13

附件2:申报工程规模要求:二、公共建筑工程

新增:(九)总投资在20亿元以上,由上述(一)至(六)、(八)项规定的单体工程组成,各单体工程均属同一立项、相邻、使用功能相互配套或有关联的群体建筑工程。


_


评选办法(2025年修订)


图片
图片
图片
图片
图片
图片
图片
图片
图片
图片
图片

图片

来源:建筑工程鲁班联盟

企业百家号

Copyright@ 2023 四川金兴防水科技集团有限公司

蜀ICP备2023005631号-1  

企业公众号

官方抖音